


进口陶瓷餐具怎么操作?
怎么进口陶瓷碗碟、进口陶瓷杯、进口陶瓷杯
进陶瓷餐具报关清关流程

除开国内制造的陶瓷餐具,精美的陶瓷餐具从英国、意大利、法国、泰国、中国台湾等国家或地区进口的比较多,不仅风格别样,价格还美丽
如果想从意大利进口一批陶瓷餐具回国该怎么操作呢?
进口陶瓷餐具报关所需单证资料:
1.装箱单
2.发票
3.合同
4.提单
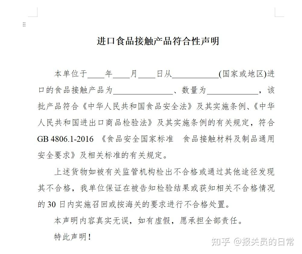
5.进口食品接触产品符合性声明 (关务有模板)

6.原产地证
7.申报要素
申报要素如下:
(1)材质(瓷制、陶制)
(2)种类(餐具、厨房器具等)
(3)品牌(中文或外文名称)
进口陶瓷餐具需要交多少关税呢?
陶餐具的税号为:6912001000
进口关税:7%
进口增值税:13%
部分国家提供RCEP原产地证可享受0%关税优惠!【日、韩除外】

陶瓷餐具进口流程如下:
与外商签订贸易合同——备货发货——国外港口报出口关——海运/空运/快递——国内目的港清关——海关查验与否——出税单交税——放行提货
注意,产品易碎,要仔细打好包装,防止破损,如有进口需求,可以私信小编获取进口方案!
发布于 2024-03-
| 法定代表人 | 邢雪斌 | ||
| 注册资本 | 100 | ||
| 主营产品 | 木材、食品、化工、化妆品、新旧二手设备国外提货海运,出口报关,中检装运前检验,报关报检,清关送货 | ||
| 经营范围 | 销售:预包装食品、电子设备及配件、电线电缆、通用机电设备及配件、通用机械设备及配件、木材、化妆品、石材、玻璃、塑料制品;有关物流的信息咨询服务;货物或技术进出口(国家禁止或涉及行政审批的货物和技术进出口除外)。(依法须经批准的项目,经相关部门批准后方可开展经营活动) | ||
| 公司简介 | 进出口代理业务范围:国际海运、航空货运、进口报关报检、进口商检备案、进口香港中检、进口单证办理、国际仓储、香港拼柜快件进口等全套进口代理业务。A.货运代理:国际海运、国际空运、运输、越南线运输、国内拖车送货。B.报关报检:东莞/深圳/广州/宁波/厦门/上海/天津/青岛等全国各大港口均由代理报关服务中心,提供专业代理报关服务。C.CCIC中检:旧机械设备装运前检验、油漆涂料化工备案申请、香港中检代理 ... | ||









